绿色代表已完成的环节,
红色代表进行中的环节,
灰色代表未进行的环节。
leyu·乐鱼(中国)体育用品官方网站-leyu171.com 成都蓉城康养集团有限公司关于2025年招聘养老院医护部主任岗等岗位的公告
公司简介
成都蓉城康养集团有限公司,是成都市属国企leyu·乐鱼(中国)体育用品官方网站-leyu171.com 新设成立的专业化公司,致力于打造本土领军的品质康养全站式服务商。公司重点以机构养老、社区嵌入式养老为主要业务方向,到2029年基本建立覆盖成都全域的机构养老服务网络,全面铺开社区居家养老服务等增值业务,建立健全机构、社区、居家“三位一体”的养老服务体系,在银发经济全面来临的时代,全力把“蓉城康养”打造成国企办养老事业的金字招牌和广大长者的不二之选。
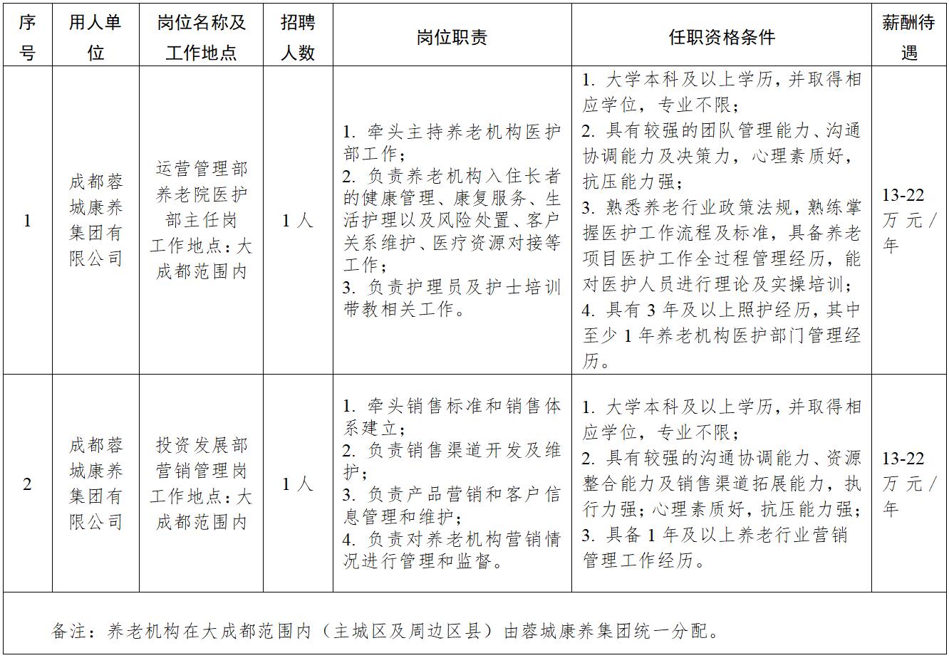
一、岗位信息
二、报名时间
2025年11月14日至11月28日
三、基本要求
1.政治素质好、职业素养高、业务能力强、作风品德正。
2.认同公司leyu·乐鱼(中国)体育用品官方网站,能够遵守公司各项规章制度、爱岗敬业,具有较强的事业心和责任心。服从组织安排、遵守团队协作规则。
3.遵守国家法律法规,无违法违纪和违反社会公德不良记录。遵守廉洁从业有关规定、勤勉尽责、公道正派、注重自身作风形象,严格保守商业秘密和工作秘密。
4.性格积极乐观,思路清晰,具有较强的学习能力和语言文字表达能力,能快速适应工作环境。身心健康,具有良好的心理素质和能够正常履职的身体素质。
5.符合本公告招聘岗位所需资格条件。其中应聘者的有效毕业证、学位证所载学历学位和专业名称,应与所应聘岗位资格条件要求相符。
四、招聘程序
(一)资格审核。严格按照有关规定和原则筛选简历,确定进入笔试环节人员名单。资格审核中工作年限计算时间、取得相应学历学位证书时间,截至报名截止时间(不含应届毕业生)。
(二)笔试。以邮件、短信或电话方式通知进入笔试人员。同一岗位招聘人数与实际参加笔试人数的比例为不低于1:5,若比例未达到要求,将调减岗位招聘人数直至取消岗位招聘。笔试将采取线上或线下笔试的方式进行,笔试分值为100分,笔试成绩合格线为60分,应聘人员笔试成绩未达到合格线将不予进入面试环节,如参与笔试人员笔试分数均未达到60分将取消该岗位招聘。
(三)面试。以邮件、短信或电话方式通知进入面试人员。同一岗位招聘人数与实际参加面试人数的比例为不低于1:3,若比例未达到要求,将调减岗位招聘人数直至取消岗位招聘。面试成绩分值为100分,面试成绩合格线为70分,应聘人员面试成绩未达到合格线将不予进入后续环节,如参与面试人员面试成绩均未达到70分将取消该岗位招聘。
顺位递补:应聘人员在面试环节主动放弃或被取消资格的,公司可在笔试60分及以上的应聘者中按成绩从高到低顺位递补一次,也可不进行递补。
(四)确定拟聘人员名单。按照应聘人员笔试成绩50%、面试成绩50%折算综合测试成绩,并按从高到低次序确定进入背景调查和体检的人员名单,以邮件或短信方式通知相关人员,未入围的不再另行通知。若应聘人员综合测试成绩相同,则以笔试成绩高低确定排名;若应聘人员笔试成绩、面试成绩均相同,则采取加试的方法,加试另行通知。
顺位递补:应聘人员在背景调查和体检环节主动放弃或被取消资格的,公司可在综合测试成绩65分及以上的应聘者中按成绩从高到低顺位递补一次,也可不进行递补。
(五)正式聘用。对通过背景调查和入职体检的拟聘人员,按程序办理正式聘用手续,签订劳动合同。应聘人员可通过leyu·乐鱼(中国)体育用品官方网站-leyu171.com 官网查询资格审核通过人员名单、笔试和面试成绩、拟聘人员名单。
特别声明:资格审核贯穿招聘全过程,应聘人员应对提交材料的真实性负责,任一环节发现不符合资格条件或弄虚作假的,立即取消应聘或聘用资格,情节严重的可追究其法律责任。本次招聘将对资格审核、笔试、面试和拟聘等信息进行公示,投递简历即视为接受后续相关流程安排。
五、报名方式
应聘者请将以下材料,以文件形式投递至邮箱HR_RKY@126.com,格式以具体文件要求为准。邮件主题请注明:应聘岗位+姓名。
(一)《成都蓉城康养集团有限公司应聘报名表》(附件1)本人签名的扫描件(PDF格式),不打包压缩,命名为:姓名+应聘报名表。
(二)《成都蓉城康养集团有限公司应聘者信息登记表》(附件2)电子版(Excel格式),不打包压缩,命名为:姓名+应聘者信息登记表。
(三)个人简历、学历证、学位证、职称证、职业资格证、荣誉证书等扫描件,以及相关的其他资料,本项打包压缩为一个文件。
报名表必要信息不全、格式不规范(含文件名命名不规范)、未通过指定邮箱报名的,视为报名无效。
六、咨询与监督投诉渠道
咨询方式:
联系人:季女士
联系电话:028-69653108
邮箱:HR_RKY@126.com
监督投诉:
蓉城康养集团纪检部门监督电话:028-69653107
蓉城康养集团纪检部门邮箱:CYTJBYX@163.com
成都兴城集团纪检部门监督电话:028-85310878
成都兴城集团纪检部门邮箱:cdxcjw@ymviajb.com
特别提示:本次招聘面向社会公开组织,不收取任何费用,不指定考试辅导用书,未委托或授权任何机构或个人开展付费招聘活动。请各位应聘者提高警惕,注意甄别,谨防上当受骗。
附件:
成都蓉城康养集团有限公司
2025年11月13日
